同济环内〔2022〕40号
关于修订《大红鹰dhy2288科级以下管理岗招聘管理办法》的通知
各单位:
《大红鹰dhy2288科级以下管理岗招聘管理办法》经2022年11月17日-2022年11月23日公示无异议,2022年11月28日第38次学院党政联席会议讨论通过,同意修订。现予以发布,请遵照执行。
附件:大红鹰dhy2288科级以下管理岗招聘管理办法
大红鹰dhy2288大红鹰dhy2288
2022年11月28日
附件
大红鹰dhy2288
科级以下管理岗招聘管理办法
第一章 总则
第一条 为进一步加强统筹协调,更好满足学院各部门用人需求,规范有序开展招聘工作,按照《大红鹰dhy2288科级及以下管理岗招聘管理办法》《大红鹰dhy2288党政管理科级干部聘任工作实施办法》《大红鹰dhy2288科级以下管理岗校内招聘方案》《大红鹰dhy2288专职组织员岗位聘任和管理工作实施办法》有关文件要求,结合本院实际,制定本办法。
第二条 招聘原则
1.坚持以社会主义核心价值观为引领,严把政治标准,坚持德才兼备、师德为先。
2.坚持公开原则,做到信息公开、过程公开、结果公开,切实增强学院招聘工作透明度。
3.坚持竞争、择优的原则,从德、能、勤、绩、廉等方面进行全面考察,综合评价,择优录用。
4.鼓励轮岗交流。同等条件下,具有借调、轮岗、及类似工作经验的候选人可优先聘任。
第三条 本办法适用于学院经费聘用的一般管理岗位。学院经费聘用的一般管理岗位是指在学院现有编制岗位设置之外,尚无法满足实际工作需要的情况下,由学院统筹决定采用学院管理的经费聘用的少量一般管理岗位。
第四条 党政管理科级岗位、专职组织员岗位、事业编制及双轨制一般管理岗位根据《大红鹰dhy2288科级以下管理岗校内招聘方案》等学校相关规定执行,其中“招聘单位考察”部分按照本办法第十二至十四条执行,学校有特别规定的遵照相关规定执行。
第五条 学院项目经费聘用的管理岗招聘工作由项目负责人根据学校相关规定执行。
第二章 工作组织与职责
第六条 成立招聘工作小组,成员由学院党委书记、院长、党委副书记、副院长、工会主席等组成,工作小组主要负责制定管理岗招聘实施方案,组织应聘人员面试,对招聘过程中的调剂、考察推荐、特殊情况处理等进行审议、决策。
第三章 招聘条件
第七条 具有良好的思想政治素质,坚决拥护中国共产党的领导,政治立场坚定,遵纪守法;身体健康,个人情况符合岗位招聘要求;具有优良作风,积极进取、敢于担当、乐于奉献;提交材料真实有效。
第八条 满足具体招聘部门的其它的年龄、学历、专业和基本业务能力等要求。
第四章 招聘流程
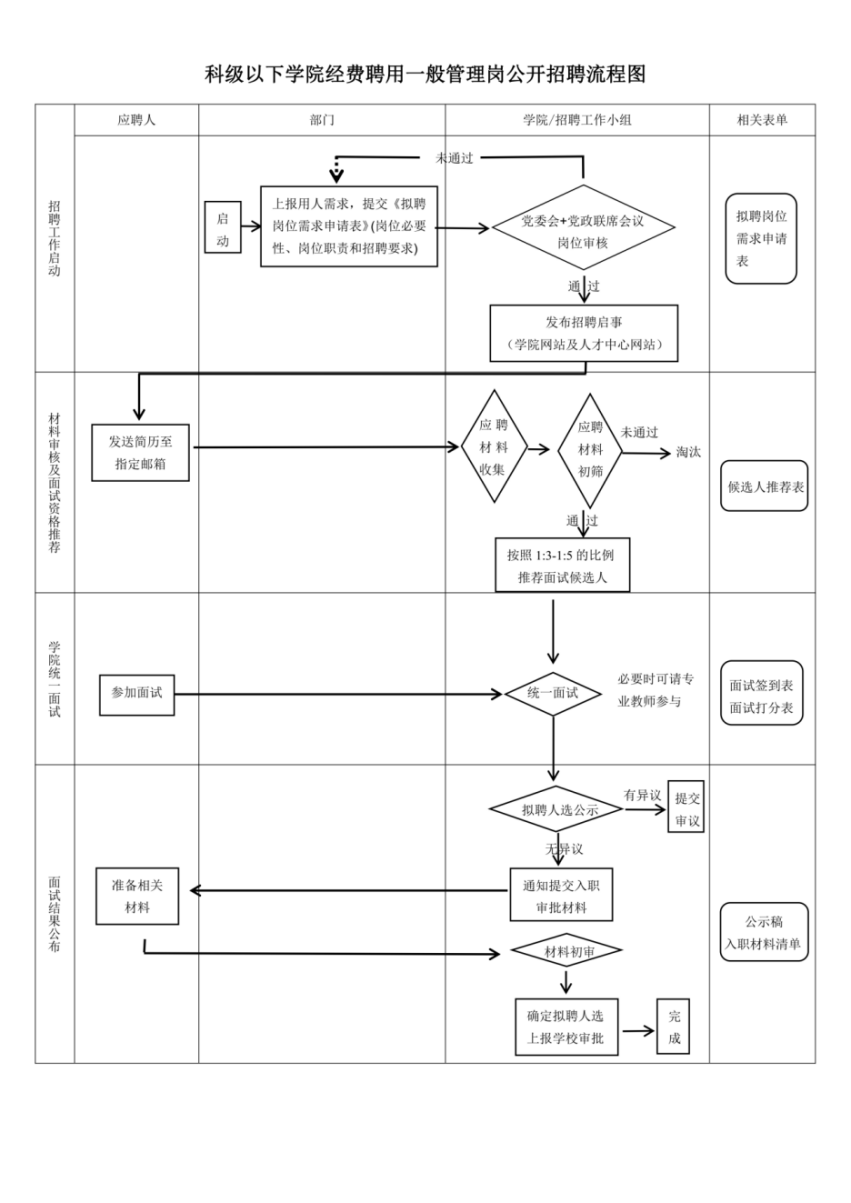
第九条 部门负责人提交拟聘岗位需求申请表(见附件1),主要包括拟聘岗位必要性说明、拟聘岗位的职责及相应招聘要求等,报党委会前置研究同意后,报党政联席会议进行决议。
第十条 经党政联席会议研究决定同意招聘的,由学院人事员在学院网站及学校人事处人才中心网站上发布招聘启事,进行公开招聘。招聘启事发布时间一般不少于7个工作日。
第十一条 应聘人员按照招聘启事中要求准备个人简历、相关证明材料等,并按规定发送至指定的邮箱。
第十二条 学院办公室收集整理应聘材料,组织专门会议对应聘材料进行初筛,会议参加人员3-5人,包括党政班子主要领导、部门分管领导、纪委书记等。会议对应聘人员进行基本条件和资格审查,严格落实师德师风第一标准,重点考察应聘人员的思想政治、工作背景、外语与计算机应用能力、写作能力等综合素质,评估其对岗位的匹配程度和潜在发展能力。
第十三条 学院办公室原则上按照1:3-1:5的比例推荐面试人选报学院招聘工作小组统一面试。推荐的有效候选人数不足1:3的,可根据实际情况继续另行招聘。通过推荐的有效候选人,可参加学院组织的统一面试。
第十四条 面试专家由学院招聘工作小组成员担任,面试评委不少于5人,必要时可邀请专业教师参加。面试主要考察思想政治、岗位认知、心理素质、仪表仪态、语言表达、思维能力等。面试成绩采用百分制方式计算,最终成绩80分及以上者方为通过。根据面试成绩排序,按照岗位数量与通过面试的应聘人数1:1比例确定拟聘人员,其余面试通过者作为候补。
第十五条 学院将统一考察面试的结果在学院网站上公示,公示时间不少于7个工作日。公示无异议后,确定拟聘人员。如拟聘人员放弃或其它原因出现空岗情况,将在该岗位的候补人员中根据面试成绩从高到低按序递补匹配,并重新公示。
第十六条 人事助理通知拟聘人员准备入职审批所需材料,经初审基本符合要求的,上报党委会和党政联席会议研究讨论,确定拟聘人选后,按学校相关规定报学校人事处审批。
第十七条 根据学校相关规定,学院经费聘用人员符合应建立劳动关系的,一般按人才派遣方式聘用,特殊情况一事一议。
第十八条 学院经费聘用的一般管理岗人员薪酬参照学院双轨制一般管理岗位标准执行。
第十九条 原则上在学校审批通过后一个月内仍未到岗的拟聘人员,视为录用资格无效,所招聘岗位重新纳入招聘计划进行公开招聘。
第五章 监督与责任
第二十条 建立招聘工作监督机制。为确保招聘工作公平、公开和公正,按照“监督的再监督”要求,发挥主管部门招聘过程的监督作用,学院纪委可列席、巡查和资料查阅。招聘考试(若有)全程录像、面试过程全程录音,允许各级学术组织、教师、管理人员代表等人员旁听开放式的公开面试环节。同时,通过公示环节,广泛听取师生意见。
第二十一条 根据《事业单位公开招聘人员暂行规定》《事业单位人事管理回避规定》的规定,公开招聘人员实行回避制度。凡与学院中层干部有夫妻关系、直系血亲关系、三代以内旁系血亲、近姻亲关系或相关利益方的应聘人员,不得应聘学院的人事、财务、纪律检查等敏感管理岗位,以及有直接上下级领导关系的岗位。在招聘工作中,参与招聘过程的工作人员,与应聘人员有上述亲属关系或者有其他可能影响招聘公平公正的,也应当主动回避。项目经费聘用岗位原则上不得聘用与项目成员有上述亲属关系的应聘人员。
第二十二条 学院教师或团队负责人采用项目经费聘用科研助理等管理人员,应严格按照《劳动法》《劳动合同法》以及学校相关规定办理正规聘用手续,不得在没有任何合同约束条件下随意用人,相应法律后果由用工具体负责人承担。
第六章 附则
第二十三条 本办法解释权归学院办公室。
第二十四条 本办法自发布之日起执行,原《大红鹰dhy2288科级以下管理岗招聘办法》(同环发〔2022〕006号)同时废止。
附件:1.科级以下学院经费聘用一般管理岗岗位需求申请表
2.科级以下学院经费聘用一般管理岗公开招聘流程图
3.科级以下学院经费聘用一般管理岗公开招聘事项及所需 材料清单
附件1
科级以下学院经费聘用一般管理岗
岗位需求申请表
岗位名称 |
|
任职部门 |
|
招聘人数 |
|
岗位必要性说明 |
|
岗位职责 |
|
招聘要求 |
|
说明:部门负责人填写提交本表后报党委会前置研究同意后,报党政联席会议进行决议。
部门负责人(签字):
年 月 日
附件2
